武汉市洪山区自然资源和城乡建设局
办事服务
政府信息公开
新闻中心
公示公告
专题专栏
您当前的位置:
首页
>
武汉市洪山区自然资源和城乡建设局
>
公示公告
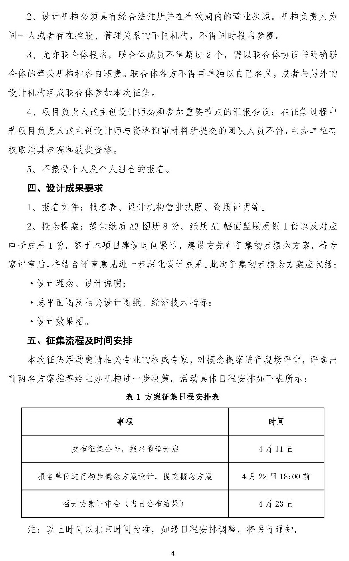
武汉科技大学新建黄家湖校区研究生公寓项目概念方案征集公告
2024-04-10 14:39
|
武汉市洪山区自然资源和城乡建设局
相关附件:
打印
下载
关闭