武汉市洪山区自然资源和城乡建设局
办事服务
政府信息公开
新闻中心
公示公告
专题专栏
您当前的位置:
首页
>
武汉市洪山区自然资源和城乡建设局
>
公示公告
>
通知公告
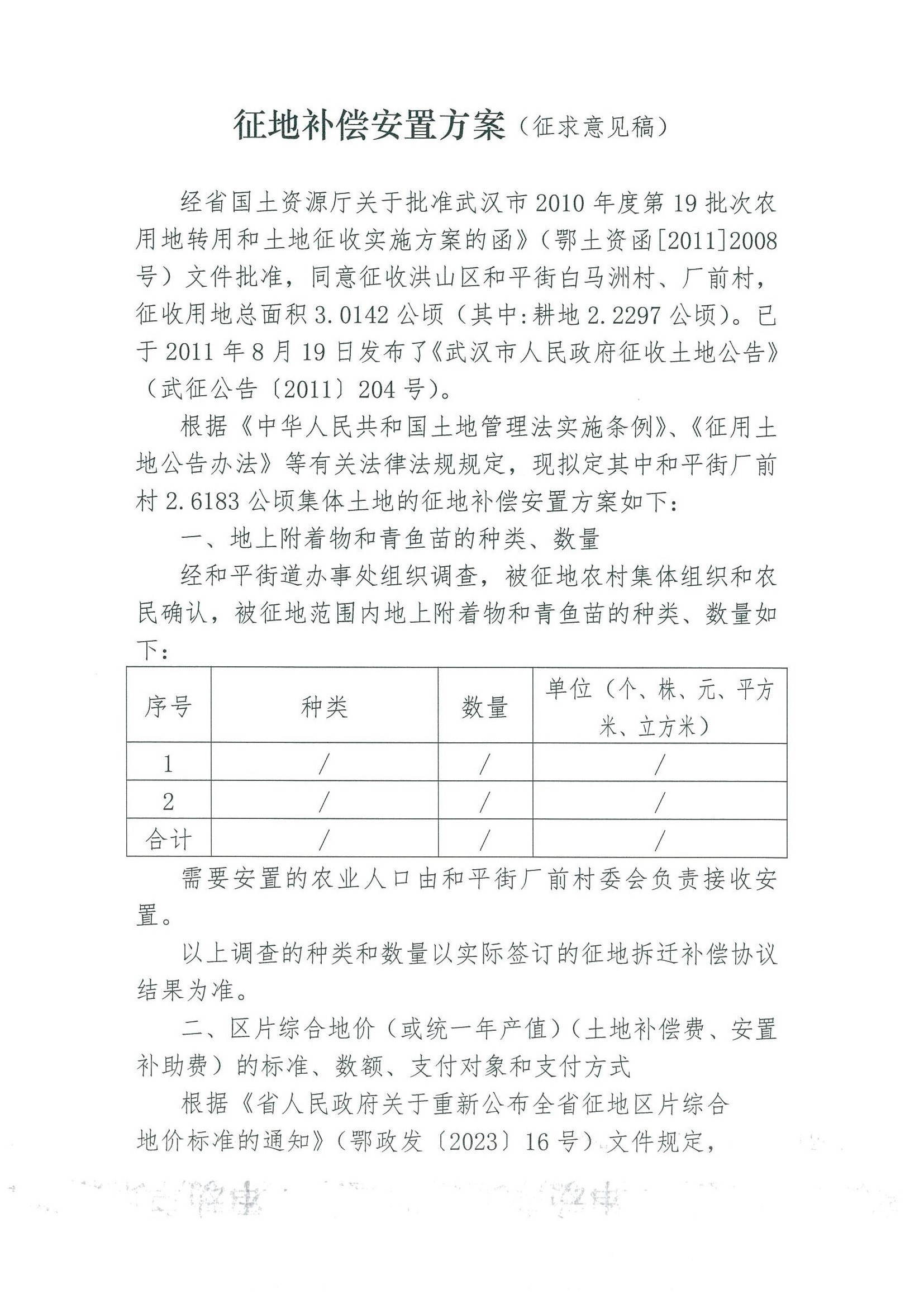
武土征补洪公告[2025]第10号
2025-12-31 15:24
|
武汉市洪山区自然资源和城乡建设局
相关附件:
打印
下载
关闭